發佈時間:
轉知-樹人醫專牙體技術科活動通知

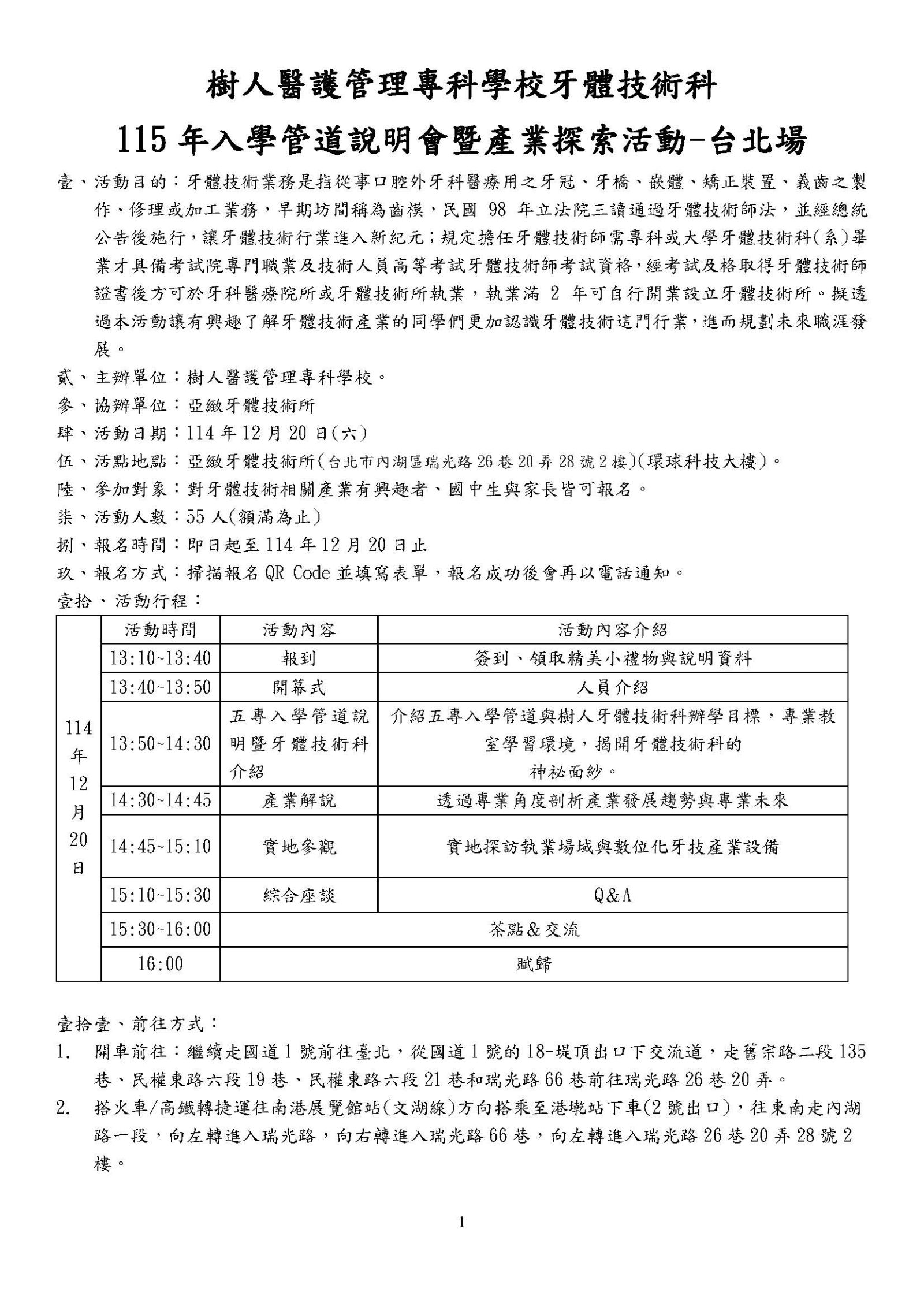
📢 轉知-樹人醫專牙體技術科 115 年入學管道說明會暨產業探索活動(台北場)
📅 活動日期:114 年 12 月 20 日(六)13:00~16:00
📍 活動地點:亞緻牙體技術所
(台北市內湖區瑞光路 26 巷 20 弄 28 號 2 樓,環球科技大樓)
👥 活動對象與名額:對牙體技術師有興趣的國中生及家長歡迎報名!(限額55名)
💰 活動費用:全程免費
📋 活動內容:
• 入學管道說明與牙體技術科介紹
• 牙體技術所參觀與實地操作觀摩
• 綜合座談、Q&A 及茶敘交流
☎ 若您有相關疑問,請直接聯繫主辦單位: 07-6979838(牙體技術科 薛雅明老師)
📎 報名連結:
👉 https://docs.google.com/forms/d/e/1FAIpQLSe_4NyK5cTRkX0ezT383vQ-ol-t3r6FGQ8tM7mzjsOdMvYZ1w/viewform

